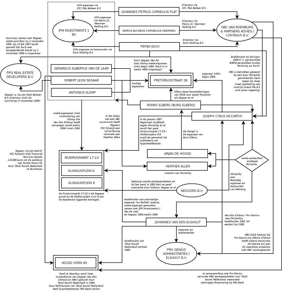
Eerder berichtten we over de merkwaardige verwikkelingen rond het netwerk (zie plaatje!) van Joe McCarthy, zijn boekhouder Jan van den Elshout, hun maatjes Robert Leon Segaar en Pepijn Koch, en hun transacties, ondermeer rond een kraakpand aan de Pretoriusstraat 28. McCarthy en Elshout worden inmiddels voor fraude vervolgd maar zowel Koch als Segaar komen aan de rand van dit gebeuren ter sprake. Zo langzamerhand brokkelt het verhaal van Segaar en Koch als keurige zakenmannen die nergens van afweten verder af. Tijdens een zitting van de bezwaarschriftencommissie in maart 2007, heeft Segaar dan ook toegegeven dat hijzelf en Koch al jaren met McCarthy en van den Elshout zakelijke relaties hebben onderhouden. Stadsdeel Oost-Watergraafsmeer gelastte een verder onderzoek door het landelijke bureau BIBOB. Langzamerhand worden ook andere verhalen bekend: ook in Haarlem is met overgewaardeerd vastgoed gesjouwd en hebben banken en privepersonen tonnen verlies geleden.
Pretoriusstraat 28, bouwvergunningen, BIBOB en stromannen
Reeds in januari 2006 werd een eerder verleende bouwvergunning van de voormalige eigenaar Cyrus “Joe” McCarthy weer ingetrokken op basis van de wet BIBOB. Uiteindelijk moest het pand executoriaal geveild worden. Op 17 januari 2006 deed een, tot dan toe onbekende club “beleggers”, een bod op het pand aan de Pretoriusstraat. De “beleggers” met als princeps Robert Leon Segaar, wilden vervolgens ook de bouwvergunning graag overnemen. Ze maakten, samen met ex eigenaar McCarthy bezwaar tegen de intrekking en beweerden op de zitting van de bezwaarschrijftencommissie op 11 april 2006 dat er he-le-maal niets aan de hand is met hun integriteit en dat ze McCarthy en Elshout nauwelijks kenden. Het feit dat McCarthy, in overleeg met in ieder geval Koch, bezwaar heeft gemaakt en dat door de bewoners van de Pretoriusstraat 28 een reeks zakelijke verbanden tussen de nieuwe en de oude eigenaren konden worden aangetoond deed de commissie het bezwaar uiteindelijk afwijzen.
In april 2006 hebben de nieuwe eigenaren dezelfde bouwplannen opnieuw ingediend. Vervolgens publiceerde het SPOK het rapport ‘Waar stro is’ waarin de zakelijke verbanden tussen McCarthy en Elshout enerzijds en Koch en Segaar anderzijds in kaart worden gebracht. Tot verbazing van de lokale politiek werd de bouwaanvraag opnieuw vergund. De kleine politieke rel die daarop volgde, zorgde ervoor, dat alsnog een onderzoek volgens de wet BIBOB werd ingesteld. De vergunning is echter tot op heden in stand gehouden, alle politieke en procedurele bezwaren ten spijt.
hypotheekfraudeurs voor de strafrechter
In januari 2007 werd bekend dat McCarthy, van den Elshout en 15 anderen vervolgd worden voor hypotheekfraude. Het gaat er met name om hoe, met stromanconstructies en valse taxaties, zwaar overtrokken waardestijgingen voor een reeks panden zijn bewerkstelligd en bij diverse banken hypotheken ervoor zijn losgepeuterd. Uiteindelijk stortten deze constructies in elkaar en leden de banken en anderen tonnen verlies. Ook blijkt dat Pretoriusstraat 28 onderwerp van zo’n fraudeconstructie was en dat Koch, van den Elshout en McCarthy al meer dan 10 jaar hebben samengewerkt.
Ondermeer blijkt het bij deze samenwerking om een uiterst dubieuze schadeclaim tegen de staat te gaan. In 1996 deed het IRT een inval op de begane grond van het pand aan de Pretoriusstraat 28, waar McCarthy een sigarenwinkel had gevestigd. Toen al waren er vermoedens dat het bij deze operatie om een schijnactiviteit ging die geldwasserij en mensenhandel moest verdoezelen. McCarthy had toen een amoureuse relatie met de dochter van pornobaas Charles Geerts die er op zijn beurt weer van verdacht wordt crimineel geld wit te wassen. Het onderzoek tegen Geerts, McCarthy en consorten strandde echter in het bredere kader van de IRT affaire. Dit werd door McCarthy als gelegenheid aangegrepen om een schadeclaim bij de staat neer te leggen. Omdat de legale omzet van McCarthys Grandma bv natuurlijk erg tegenviel moesten de balansen van de voorafgaande jaren even opgeblazen. Daarbij blijken Elshout als boekhouder en Koch als fiscalist een rol in te hebben gehad. McCarthy wist toen zelfs nog de pers voor zijn karretje te spannen. In de krantenartikelen van toen ontbreken echter alle verwijzingen naar zijn relatie met Geerts.
Dit samenwerkingsverband is trouwens door de advocaat van Koch en Segaar in het bezwaar tegen de BIBOB intrekking in 2006 al eens aangehaald. Ook Segaar komt vermoedelijk aan de rand van het gebeuren voor via zijn FDC franchise. Zo blijkt dat aan Heather Allen, medeverdachte en vriendin van McCarthy, in het kader van een ABC constructie, een (prive)lening is verstrekt door FDC. Dit is vergelijkbaar met de constructie rond een pand aan de Koude Horn in Haarlem (zie hieronder). Uiteindelijk zijn Koch en Segaar door McCarthys advocaat als getuigen a decharge opgeroepen.
duidelijkheden en twijfels
Segaar en zijn zakenpartners krijgen het zo langzamerhand dus toch wel een beetje benauwd. Op een bezwaarzitting over de laatse vergunning, op 6 maart 2007, moesten Segaar c.s. namelijk toch toegeven, dat het wat ingewikkelder lag dan ze op 11 april 2006 beweerden. Segaar c.s. bekenden dat hun zakenpartner Pepijn Koch zelfs een nauwe zakelijke relatie was van Van den Elshout. Koch had zelf enige tijd bij Van den Elshout kantoor gehouden. Hij was zich aan het inwerken om Van den Elshouts bedrijf Progenius over te nemen, maar zag daar later vanaf. Ten overvloede blijkt de bouwkundige, die alle tekeningen voor de onderhavige bouwvergunning heeft gemaakt, in het netwerk nog een andere rol te spelen. Het gaat met name om ‘architect’ R.E. wiens tekenbureau in handen blijkt te zijn van Arjan de Hoogd medeverdachte in de strafzaak tegen McCarthy en Van den Elshout. Tijdens de hoorzitting werd duidelijk dat Segaar c.s. nog steeds met deze E. samenwerken, tenminste wat de Pretoriusstraat 28 betreft.
Koch zelf was niet meer aanwezig op deze bezwaarzitting. Men begreep kennelijk dat men via Koch toch te makkelijk met McCarthy in verband kon worden gebracht. Segaar c.s. stelden dan ook, zogenaamd om alle twijfel weg te nemen, dat Koch niet langer betrokken was bij Pretoriusstraat 28. Dat dit zowel misleidend is als zwaar klungelig overkomt blijkt uit andere informatie. Koch is immers, samen met Segaar, van de Laar en Klomp, nog steeds eigenaar van een pand aan de Riviervismarkt in Haarlem. Dat pand is, net als de Pretoriusstraat, onderwerp van ten minste een poging tot hypotheekfraude geweest, zoals duidelijk werd bij een zitting van de strafzaak tegen McCarthy en van den Elshout. Bovendien hebben Segaar (via zijn NOEL Beheer bv) en Koch ( via Koch Holding) in novemver 2006 samen het vastgoedbedrijfje PPG Real Estate opgericht. Opmerkelijk is dat Koch al snel weer verdwijnt als directeur, en dat met terugwerkende kracht…
Haarlemse zwendelaars
Er werd trouwens niet alleen in Amsterdam met vastgoed en de bijbehorende (theoretische) waarde gegoocheld. Ook in Haarlem blijkt van den Elshout bij een reeks dubieuse transacties de touwtjes in handen te hebben gehad. Anders dan in de hoofdstad werd daar niet met bewuste stromannen gewerkt. Van den Elshout wist een aantal van de klanten van zijn administratiekantoor Progenius te misbruiken, om juist weer hypotheekcontructies op te zetten die uiteindelijk zowel tot het tragische faillissement van zijn klanten als forse verliezen voor de banken hebben geleid. De transacties rond het pand Riviervismart 17-19/Klokhuisplein 6-8 hebben niet alleen tot het zakelijke en persoonlijke faillissement van diens voormalige eigenaar geleid, maar hebben ook nog diens panden en zaak in de handen van Van den Elshout, Segaar, Koch, Van de Laar en Klomp terechtgebracht. De Riviervismarkt wordt dan ook in de fraudezaak tegen Elshout en McCarthy expliciet genoemd: het blijkt zelfs, dat McCarthys bedrijf Nedzorg BV, kort na de overname van het pand nog werkzaamheden heeft uitgevoerd. McCarthy zelf zou zijn betrokkenheid bij genoemde adres in de strafzaak bekend hebben.
Ook bij de door Van den Elshout geregisseerde ‘uitbreiding’ van het bedrijfje Total Sound Nederland, moest een bedrijfsruimte aan de Koude Horn 82 in Haarlem aangekocht worden. Omdat de financiering bij een bank in eerste instantie niet wilde lukken, riep Van den Elshout de hulp van Segaar in, die ondermeer via zijn bedrijf EHC, in eerste instantie de aankoop met 115.000 euro financierde. Toen door bemiddeling van Segaar als bestuurder van EHC/FDC Rijswijk uiteindelijk toch een hypotheek regeld werd, die maar liefst voor een verdubbeling in waarde tot 300.000 euro zorgde, was Van den Elshout er niet vies van om een substantieel deel van de ‘overwaarde’ in eigen zak te steken. Ook Pepijn Kochs NBC van Roemburg en Partners blijken een vinger in de pap gehad te hebben. EHC en Segaar werden uiteraard schadeloos gesteld voor wat de eerdere lening betreft. Totaal Sound Nederland bleef achter met een hoop schulden bij ondermeer de belastingdienst en ging daardoor uiteindelijk failliet. De belastingschulden blijven diens eigenaar tot heden achtervolgen en hypotheekbank ING moest bij verkoop van het pand een verlies van liefst 150.000 euro plus rente voor lief nemen.
Spekulatie@Twitter